来源:华招器械网
2025年12月1日,深圳发布《关于开展广东省神经介入微导丝等四类医用耗材带量联动采购的公告》。本次参与主体为广东省公立医疗机构(含驻粤军队医疗机构),医保定点社会办医疗机构可自愿参加。
本次采购周期2年,到期后可视实际情况延长。采购周期内,采购协议每年一签。续签时医疗机构续签协议采购量原则上与上一年度协议采购量相同,如需调整/新增续签协议采购量,医疗机构应在规定时间内基于最新中选产品目录向属地医保部门提交书面材料,医保部门审核同意后予以调整/新增。
01
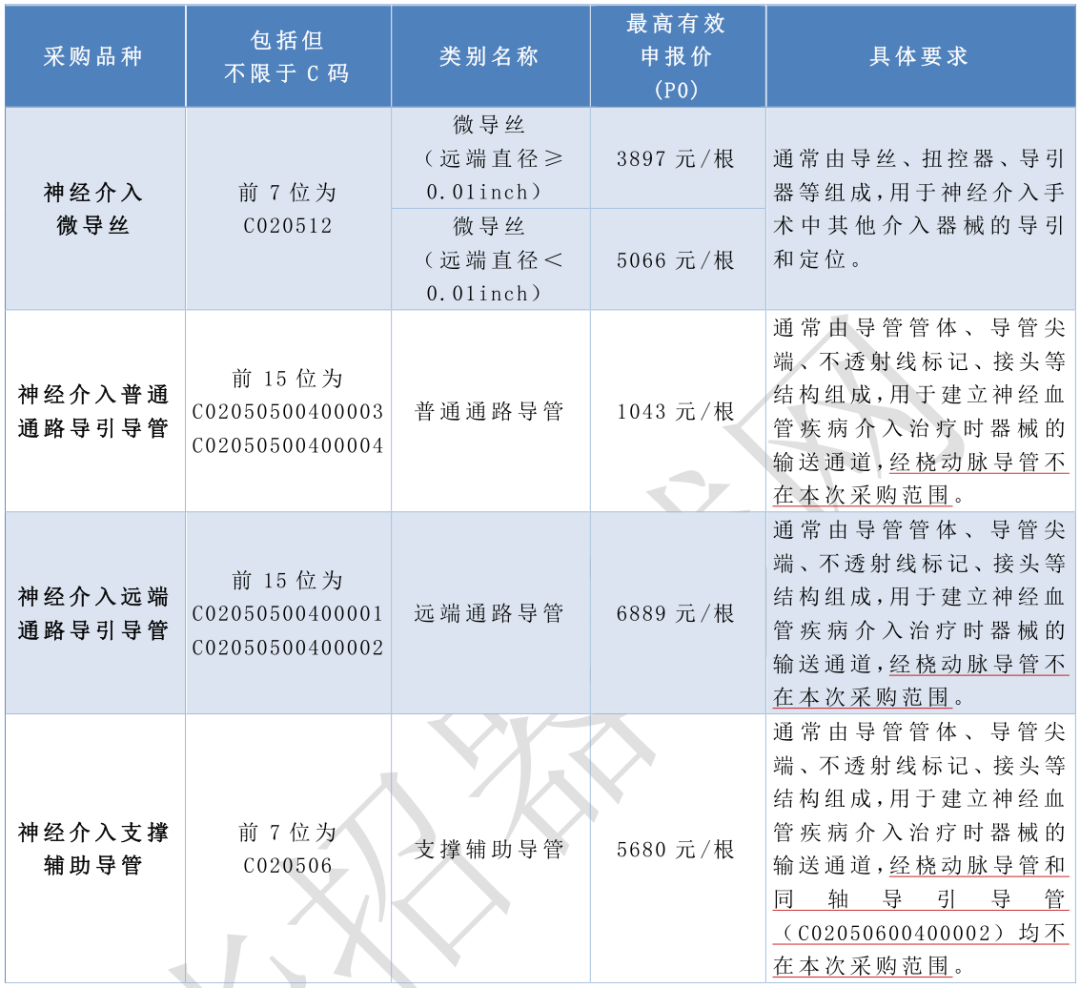
本次带量联动采购品种为神经介入微导丝、神经介入普通通路导引导管、神经介入远端通路导引导管和神经介入支撑辅助导管,具体如下表:

注:经桡动脉导管是指医疗器械注册证、产品说明书或者技术要求等材料中明确为经桡动脉入路的神经介入导引导管。
医疗器械注册人为同一实际控制人或存在控股关系的,如委托同一家企业申报,视为同一申报企业,同采购品种应提交一份申报材料;医疗器械注册人非同一实际控制人,且不存在控股关系的,如委托同一家企业申报,视为不同申报企业,应分别提交申报材料。
02
本次带量联动采购以同采购品种同类别同一注册证作为一个报价单元。各单元仅允许填报唯一价格。企业按正整数报价(P),报价单位为“根”,如报价出现有小数,则向下取整至正整数作为报价。未按要求报价或报价信息不完整的,均视为无效报价。
报价为申报企业的实际供应价,应包含产品价格、税费、配送费用和伴随服务等所有费用。伴随服务包括协助组装工具、进行必要的工具使用指导、对医疗机构进行工具操作培训等。企业还须承诺报价不低于本企业该产品成本价与伴随服务成本价之和。
03
符合企业报价要求的报价单元满足以下条件之一的,获得拟中选资格,拟中选报价单元对应的所有申报产品均为拟中选产品:
1.有带量最低价的报价单元:P≤Min(P0、自身带量最低价、自身非带量最低价)
2.无带量最低价的报价单元:P≤Min(P0、自身非带量最低价、同采购品种同类别所有报价单元带量最低价的中位数)。
注:【带量最低价】指截至2025年12月1日全国现行省级(含省际联盟)带量采购最低中选价格;报价单元内的报名规格型号存在多个不同价格的,按就低原则取值。
【非带量最低价】指截至2025年12月1日全国(不含广东)省级最低挂网价格和广东省最低价两者低值,其中广东省最低价指省平台、广州平台、深圳平台三个平台的最低价,包括挂网价格、线下采购上传的价格和实际交易价格;报价单元内的报名规格型号存在多个不同价格的,按就低原则取值。
中选企业被广东省依据医药价格和招采信用评价制度评定为“特别严重”失信等级,或中选产品被广东省依据医药价格和招采信用评价制度评定为“严重”失信等级的,取消相关企业或产品的中选资格。
04
填报首年协议采购量:中选结果公布后,组织广东省医疗机构参考历史用量和临床实际,在广东省招采子系统以报价单元为单位进行报量。原则上各医疗机构总采购需求量不得少于其上一年度该品种总采购量的70%。审核通过后的医疗机构总采购需求量为其首年协议采购量。
分量要求:采购周期内,医疗机构(含未报量的医疗机构)须优先采购中选产品,并确保完成协议采购量。中选产品总使用量占同采购品种总使用量的比例不低于70%。
采购周期内,医疗机构应完成协议采购量,超出协议采购量部分,中选企业仍需按中选价格进行供应,直至采购周期届满。
价格联动:采购周期内,如同一中选产品其他省级(省际联盟,包括三明联盟)带量采购中选价比本次带量联动采购中选价低的,须进行价格联动,中选企业应及时向深圳交易中心申报。若不接受价格联动的,在后续采购期内按其承诺放弃对应产品的中选资格。
采购周期内,企业主动降价或因政策性原因调整价格的,不改变相关产品的中选或非中选资格。中选企业主动降低中选产品价格的,应向深圳交易中心申请。
非中选产品管理:采购周期内,①属于已中选注册证的非中选产品,报价≤Min(自身带量最低价、自身非带量最低价、同采购品种同类别同注册证中选价)且接受同采购品种同类别同注册证所有中选产品按就低原则调平价格的,可作为中选产品挂网并共享该采购年度内同采购品种同类别同注册证的协议采购量;
②不属于已中选注册证的非中选产品,报价≤Min(同采购品种同类别所有中选价格的中位数、自身带量最低价、自身非带量最低价)的,可作为中选产品挂网,但该采购年度内无协议采购量;
③报价仅符合广东省挂网要求的,可以非中选身份在广东省挂网交易。
④不符合上述要求的,暂不予挂网。
注:【非中选产品】指属于本次带量联动采购范围内,但未获得中选资格的产品,具体包括未报名产品、报名未报价产品和报价未中选产品、新获批的产品等。
本文为转载发布,仅做分享,文章中观点仅代表原平台作者观点,与本平台无关。如若本文有与贵平台发布原创内容有重合之处,或未经授权使用,系原平台行为,本平台仅转载。您可以第一时间联系我们删除文章,我们会立即响应!