中文
English

脑机接口,重磅文件公布

2025-12-05
来源 : 赛柏蓝器械

政策密集落地,医疗脑机接口商业堵点被打通。

01

江西全链条支持脑接机口
将建立全省统一基准价

日,江西省人民政府办公厅印发《江西省加快脑机接口技术和产业发展若干措施》(简称《举措》(完整见文末),明确提出持脑机接口医疗器械纳入创新产品推荐目录
图片
根据《举措》,江西将支持有条件的医疗机构建立脑机接口临床研究病房和临床研究队列,加快推进脑机接口技术在神经与精神类疾病诊疗、养老康复等领域的临床研究。
作为2025年最热门的前沿技术之一,脑机接口在医疗领域的应用备受政策和资本的高度关注,江西此次出台的系列举措覆盖脑机接口商业转化全链条,具体如下:
江西将对纳入国家药监局创新医疗器械特别审查通道、江西省药监局创新医疗器械注册申请的脑机接口产品,采取“提前介入、一企一策、全程指导、研审联动”的服务举措;对获得第二类、第三类创新医疗器械注册证的,按规定给予奖励
今年10月,江西省药监局在脑机接口企业座谈会提到,脑机接口相关医疗器械市场前景广阔,是重点布局的未来产业方向。在巩固非侵入式脑机接口技术相关医疗器械产业优势的基础上,力争在侵入式脑机接口技术成果转化上实现新突破
此外,《举措》中还提到,要建立脑机接口产品应用目录,制定脑机接口相关医疗服务价格项目全省统一基准价。支持脑机接口相关医疗服务价格项目和医用耗材按规定纳入医保支付管理目录
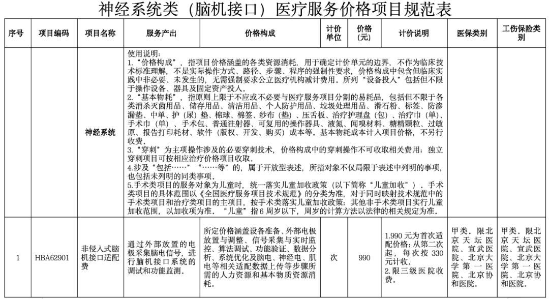
2025是脑机接口临床收费元年,国家医保局于今年9月启动脑机接口等创新医用耗材产品申报赋码工作,湖北、浙江、北京等地已接连公布脑机接口医疗服务价格表。
以北京为例,侵入式脑机接口置入费/侵入式脑机接口取出费/非侵入式脑机接口分别为7980元/3500元/990元儿童在此基础上加收30%,属于目前全国最高水平,且医保类别为甲类
图片
图片
来源:北京医保局
医疗器械领域,在产业初期便受到如此强力支持的品类并不多见,脑机接口类医疗器械已呈现出市场爆款潜质。

02

国家级政策助力
脑机接口产业爆发

国家层面对脑机接口技术高度关注,“十五五”规划中的前瞻布局未来产业里,就包括脑机接口。
今年7月,工信部、国家卫健委等7部门联合印发《关于推动脑机接口产业创新发展的实施意见》,提出到2027年实现脑机接口产品在工业制造、医疗健康、生活消费等加快应用。
图片
实施意见中专门提到,对植入式脑机接口医疗器械等重点产品加大注册指导,给予优先支持。用好首台(套)、首批次保险补偿政策,加快产业化落地
现阶段,“脑机接口+医疗”已不再是纯概念产物,例如上海华山医院在过去一年完成了近百台脑机接口临床试验手术;北京天坛医院在今年5月成立了国内首个脑机接口临床与转化病房。
11月,工信部官网发布《2025年高端医疗装备推广应用项目公示》,由翔宇医疗牵头的上下肢主被动康复训练仪(脑机接口)推广应用项目入选;华中科技大学同济医院神经外科,顺利完成我国首例按照政府核定医疗服务价格项目执行的脑机接口手术
随着正式走入临床,医疗脑机接口的商业潜力开始加速释放。麦肯锡数据显示,预计2030年脑机接口全球医疗应用市场规模将达400亿美元,2040年有望突破1450亿美元
根据《中国脑机接口产业发展现状及趋势》,当前通过药监局审批上市的脑机接口产品大多为非植入式脑机接口
临床层面来看,侵入式路线显然更具颠覆性。但碍于高技术门槛和伦理限制,即使Neuralink、Synchron等全球领先的公司仍面临商业化困境。但随着临床进展丰富,侵入式路线脑机接口的破局点也在临近,医疗服务价格也已为其留好空间。
从地方政策赋能到国家战略前瞻布局,从临床手术落地到医保支付打通,脑机接口这个万亿级规模医疗器械赛道即将真正爆发。
图片



本文为转载发布,仅做分享,文章中观点仅代表原平台作者观点,与本平台无关。如若本文有与贵平台发布原创内容有重合之处,或未经授权使用,系原平台行为,本平台仅转载。您可以第一时间联系我们删除文章,我们会立即响应!

分享
写评论...